夏季-熱傷害-中暑

夏季嚴防中暑 預防熱傷害你要注意的 3 件事

雨季結束後,隨之而來的就是豔陽高照、天氣炎熱的夏季了;假日的時候,看著外面的好天氣,人們總會去戶外踏青,或是來點運動,像是慢跑、騎自行車,或是其他球類運動,但不管你是在室內,或是室外活動,都要注意「熱」帶來的問題。

中暑(Heat Stroke,簡稱 HS)是熱傷害的一種,什麼是熱傷害呢?當身體無法正常調節高溫時,而有的急性疾病統稱;熱痙攣、熱衰竭,還有 HS 是常見的熱傷害,其中,以 HS 最為嚴重,如果不馬上處理,會造成器官衰竭,甚至死亡,死亡率很高,在 30 到 80% 之間。

熱傷害怎麼發生的呢?

人可以根據環境溫度變化,並以對流、輻射、傳導和蒸發排汗散熱的恆溫動物;只要環境不是太過於極端(太冷或太熱),基本上,都能讓自己的體溫維持在 37 °C 附近,變動幅度在 0.5 ~ 1 °C 左右。

只是,當調節功能出現問題時,體內的熱無法順利散出時,體溫因而上升,當高到一定的程度就是熱傷害了。

「熱死人啦!」

相信大家在夏天,大太陽底下,多少都說過這台詞吧!事實上,這不是玩笑話,根據調查,全球在 2001 到 2010 年間,約有 14 萬人因高溫而死亡;在台灣,2007 年到 2014 年間,因 HS 送醫的人數,從 663 人攀升到 2,331 人,而值直得注意的是,75 歲以上的年長者,發生率是一般成人的三倍,是需要特別注意的族群。

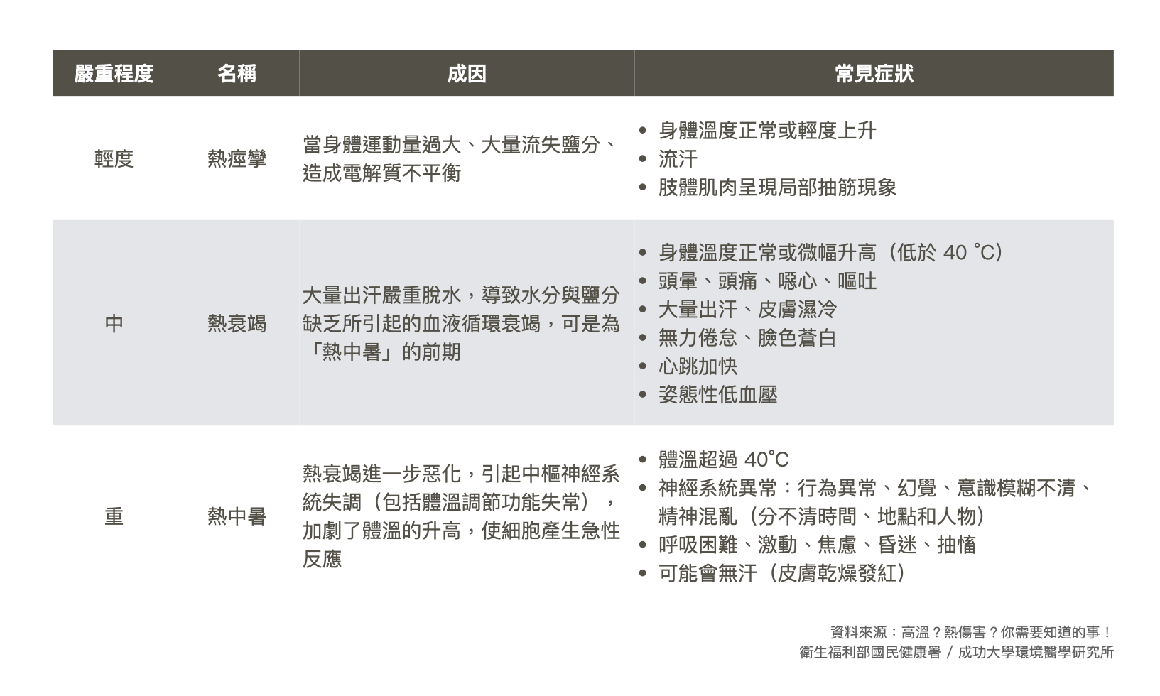
熱傷害的比較

剛提到的三種熱傷害彼此之間,有前後關係,比如說熱痙攣沒有處理改善,就可能會發展成熱衰竭;熱衰竭也可能再繼續發展成 HS。

此外,熱衰竭與 HS 之間最關鍵的判斷點是體溫,熱衰竭核心體溫會在 40 °C 以下,而 HS 會超過,詳細的內容可以看下表。

中暑-熱傷害-嚴重程度

哪些人要注意熱傷害的問題?

  • 年幼或年長者:4 歲以下的兒童與嬰兒,還有 65 歲以上的年長者,有較高熱衰竭的風險。由於調節體溫的能力尚未發展完全,因此年幼的孩子會有較高的風險;而後者,則是調節溫度的能力變弱引起。
  • 孕產婦:懷孕或產後,體力消耗較大,而且調節溫度的能力也較差。
  • 戶外工作者:在外頭工作的勞工、郵差、快遞、農夫;這類工作者可能高身體勞動或長時間暴露在陽光底下,身體就比較不容易散熱。
  • 密閉空間工作者:像是廚師、船艙漁工等,由於所處的環境通風或散熱不良的關係,不易排熱。
  • 運動員:激烈運動會有大量的熱,當生成熱超過散熱速度時,就容易造成熱傷害了。
  • 慢性病患者:如高血壓、糖尿病、腎臟病、心肺疾病…等,因身體循環功能較差,變得不容易排汗,對環境溫度的調節及應變能力差。
  • 代謝疾病患者:例如甲狀腺機能亢進,因代謝率高,容易產熱蓄積
  • 精神疾病患者:患者生活自理能力下降,或對冷熱刺激的適應性差
  • 行動不便或生活無法自理者:因行動不便,無法自行補充水分、調節通風(開窗或空調)或自行增減衣物
  • 服用特定藥物者:如利尿劑、抗精神病藥物、抗組織胺、抗乙醯膽鹼藥等,會引起血管收縮、抑制排汗,降低散熱功能的藥物
  • 肥胖者:皮下脂肪比較厚者不易散熱,導致熱量蓄積,因此建議體重過重或肥胖的人,應採取循序漸進的體重控計畫,比如說一天當中有一餐吃輕食,其他兩餐則是稍微調整一下即可;當體重降下來了,不僅能降低熱傷害風險,也能減少其他慢性疾病的危害喔。

中暑-做好防護
Photo by Kevin Borrill on Unsplash

熱傷害的照護方法

一但發現自己或是有人有熱衰竭或 HS 的話,請依以下五個步驟處理:

  1. 陰涼:立刻從高溫環境移到陰涼通風處
  2. 脫衣:拖去衣物、足部抬高、平躺休息,若有嘔吐現象,務必側躺保持呼吸道暢通
  3. 散熱:全身皮膚噴灑水,儘速通風以促進出汗與排汗,或將冰袋(毛巾包冰塊或冰飲料罐)放在頸部、腋窩和鼠蹊部。
  4. 喝水:意識清醒者可給予稀世之電解質飲料(如運動飲料)或加少許鹽的冷開水(不可含酒精或咖啡因);切記,意識不清者,不可給予飲水
  5. 送醫:儘快送醫處理
熱衰竭與中暑的照護方法
熱傷害的照護方法

HS 檢測表

下表是簡單的 HS 可能會出現的相關症狀,如果多數症狀都發生了,那就有中的可能,這時候請停下正在做的事,請朋友或自己打 119,千萬不要硬撐,以免留下遺憾。

中暑檢測表

如何預防

看完前面的內容,相信你已經知道熱傷害是不能小覷的健康問題,幸好,我們只要做好事先準備,就能將發生風險降到最低,總結以下三個預防要點:

一、保持涼爽

  • 天氣熱的時候,穿著輕便、淺色、寬鬆和透氣的衣服
  • 室內加裝遮光窗簾、僅可能待在室內/外陰涼、通風或有空調的地方
  • 避免在上午 10 點到下午 2 ~ 3 點期間曝曬在大太陽底下
  • 不能讓幼童自己留在密閉的車內(就算有開車窗也不行)

二、補充水分

  • 應補充足夠的水分,特別是需要外出工作或運動時,應每小時補充 2 ~ 4 杯水。
  • 可以吃當季新鮮的蔬果,不僅能補充水分,也可以同時獲取電解質
  • 避免用酒及含糖飲料來解渴
  • 避免太過冰冷的水

三、提高警覺

  • 認識熱傷害的相關知識,並有預防及處理的能力
  • 注意天氣預報,避免高溫出門,或是先做好防護措施
  • 得在戶外活動時,撐陽傘、戴帽子、太陽眼鏡和塗防曬乳液(不僅能預防紫外線給肌膚帶來損傷,也能反射部分陽光的能量)

希望這篇的內容能幫助你在這個夏天裡,在知道如何避免熱傷害的同時,也能出去玩得開心喔!


  1. 熱衰竭與中暑 – 衛生福利部中央健保署
  2. 熱傷害的種類,有什麼症狀? – 衛生福利部國民健康署
  3. 高溫?熱傷害?你需要知道的事! – 衛生福利部國民健康署
  4. Glazer, J. L. (2005). Management of heatstroke and heat exhaustion. American family physician, 71(11), 2133-2140.

Total
0
Shares
發佈留言

發佈留言必須填寫的電子郵件地址不會公開。 必填欄位標示為 *

Previous Article
乳清蛋白-濃縮-水解-分離

濃縮、水解、分離 3 種乳清蛋白哪裡不一樣,增肌補充的你如何選擇呢?

Next Article
2022-越野跑

2招重訓加持 助你邁向越野跑大師之路

Related Posts
Betery運動誌-年度回顧-2023
閱讀更多

2023 年 Betery運動誌 Google 搜尋文章排名 Top 10

Betery 運動誌經營至今已經一年半了,累積文章篇數也達兩百篇以上,因此想趁歲末年終(農曆年)的時刻,跟大家一起回顧 2023 年透過 Google 搜尋瀏覽的 Top 10 文章,看看大家都來運動誌看了哪些運動營養知識吧!